一、什么是9710?
2020年6月12日,海关总署新增了海关监管代码“9710”,“9710”简称“跨境电商B2B直接出口”,从字面就很好理解了,通过跨境电商平台成交的B2B订单,例如:阿里巴巴国际站、中国制造网、敦煌网、亚马逊等跨境电子商务平台。
想走9710,需要符合两个条件:
1、是B2B订单
2、是线上订单

海关总署公告2020年第75号 http://www.customs.gov.cn/customs/302249/302266/302267/3183138/index.html
二、9710与0110、9610、9810的区别?

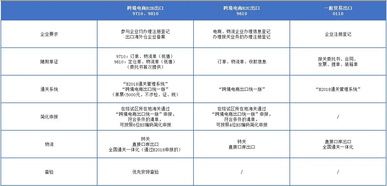
没有推出9710、9810以前,跨境B2B业务主要是通过0110一般贸易报关出去的。
国家出台9710和9810,一是为把线上B2B订单贸易从传统国际贸易中区分开,便于国家统计监测;二也是为了符合条件的跨境B2B企业提供便捷的通关方式,助力企业出海。
其中9710适用于阿里巴巴国际站的业务场景,9810则适用于亚马逊FBA业务场景。
9710、9810和0110最本质的区别:
9710、9810是在线上平台达成的交易,而0110是在线下完成的交易,应用场景是不同的。

在申报操作上,9710、9810和0110申报没啥不同,主要是监管方式不同,选择9710或是9810就好。
在材料上 ,9710申报是加多一份订单,而9810申报多加一份仓单,他们的申报操作方法和0110是一样的。
“9610”和“9710”区别:
“9610”是企业至个人的B2C模式,而“9710”则是企业至企业的B2B模式,所以一般“9710”的货量和货值更高。
“9710”和“9810”区别:
9710比9810模式成熟,报关及退税都走得通;9810截止目前一直没办法解决出口退税这个问题。
通过9810报关出口可以证明货物离境,但是无法证明货物已经是销售的状态,出口退税的一个关键要点:出口货物已是销售状态,9810报关无法向税局证明货物已销售,具体配套措施和细则没有出来,所以很多地方税局,都不接9810的退税申请。
三、目前哪些地方可以走9710?
2020年第75号公告,北京、天津、南京、杭州、宁波、厦门、郑州、广州、深圳、黄埔等10个海关首批正式开展试点工作。
2020年9月1日,海关新增上海、福州、青岛、济南、武汉、长沙、拱北、湛江、南宁、重庆、成都、西安等12个直属海关开展试点。
…..
越来越多地方9710成功落地,很多地方政府为了鼓励跨境电商把B2B的业务,通过9710来申报,还设置了相应的补贴。
这里需要提醒大家,如果卖家朋友是真实的跨境B2B出口业务,可以了解下当地的政府政策,毕竟补贴收益就是钱,但也要切忌不要伪装成9710报关,为了补贴硬靠,有些钱拿着烫手,容易给自己埋雷。
四、9710出口备案及报关所需材料
(一)出口备案所需材料
1、申请报告
2、跨境电商信息登记表
3、跨境电商平台店铺资质页面截图(显示店铺网址、公司名称等信息)、店铺成交记录截图(部分)、店铺后台实地认证完成页面截图、店铺后台显示工商注册信息页面截图(所有的截图都要截出网址)、平台服务合同(需在服务期内)。
4、营业执照、对外贸易经营者备案等企业基础资料。
5、县(市、区)商务部门书面意见
(二)9710报关所需资料
1、出口委托书
2、出口货物明细单。
3、装箱单(PACKING LIST)。
4、发票(INVOICE)。
5、出口许可证、出口单证文件等
五、9710的申报流程

1、企业将所有材料递交至市商务局,商务局收到材料后出具书面意见。
2、企业将所有纸质材料(每页盖章)提交至当地海关进行备案审核3、海关审核完成后,企业完成跨境电商资质注册(在国际贸易单一窗口上操作)。
4、企业联系中国电子口岸数据中心当地分中心,申请新IC卡和传输ID等数字证书,进行系统对接,测试成功后,开展申报业务。
此外,对于单票金额超过人民币5000元,或涉证、涉检、涉税的跨境电商B2B出口货物,企业应通过H2018通关管理系统办理通关手续;对于单票金额在人民币5000元(含)以内,且不涉证、不涉检、不涉税的,企业可以通过H2018通关管理系统或跨境电商出口统一版系统办理通关手续。
六、跨国通智能报关系统申报9710操作方法
1、网页账号登录
流程:B2B电商订单—-创建B2B电商订单—-填写表头信息—-填写(导入)申报商品信息—-保存—-核对—-提交申报
2、新增订单
√ 订单编号可以手动输入或系统自动生成,且订单号唯一不可重复;
√ 电商企业代码首次填写需要输入电商企业的10位海关代码,后面申报的时候只需要输入海关代码前4位,系统会自动联想展示。同时关链后自动填写到电商企业名称一栏(电商企业代码/名称:对应 出口报关单 的 “境内发货人” 信息);
√ 订单类型:B2B出口商品订单指9710订单;海外仓出口商品订单指9810订单;
√ 表体:商品信息,添加商品只需要输入商品海关编码的前4位即可查询到相关编码的商品信息进行填写;
√ 表体:商品信息–币制(选择之后,表体内的商品信息,会默认为该选项);
√ 点击“保存”按钮 即可生成B2B订单;
√ 首次保存后,报送类型默认 新增 (新增订单报文);
√ 点击“申报”按钮将数据发送给单一窗口;
√ 打开左边菜单:B2B电商订单—B2B订单列表,查看已经提交的B2B申报订单信息,在报关状态一栏查询实时申报状态;
√ 点击对应订单列表的报关状态一栏,可以查看到B2B订单在海关的申报进度状态,如果看到显示 订单新增申报成功 就代表申报订单成功了;
3、修改订单
√ 未被绑定的B2B订单,都可以修改;
√ 首次申报过的订单申报成功后,报送类型自动转为 变更 (变更订单报文);
√ 点击订单编号查看订单申报明细,并可以对申报订单明细内容进行:变更、新增操作;对于变更、新增操作后,需要再次点保存,点申报,发往海关并在订单列表查看实时申报状态;
注意: 新增或修改成功后,10分钟后才能再次申报。
4、其他说明
√ 订单申报后不能删除;
√ 订单10分钟内只能申报一次(新增B2B订单成功后,如果要修改订单,请10分钟后再申报);
√ 如果更改了 订单编号 或者 电商企业,再次申报B2B订单时,报送类型 需要选 新增 ;
√ 申报成功后,在报关单的 随附单据 中绑定此订单号,或者把订单号给到报关行进行绑定申报报关单。
原创文章,作者:howkunet,如若转载,请注明出处:https://www.intoep.com/ecommerce/64343.html








微信赞赏
支付宝赞赏












