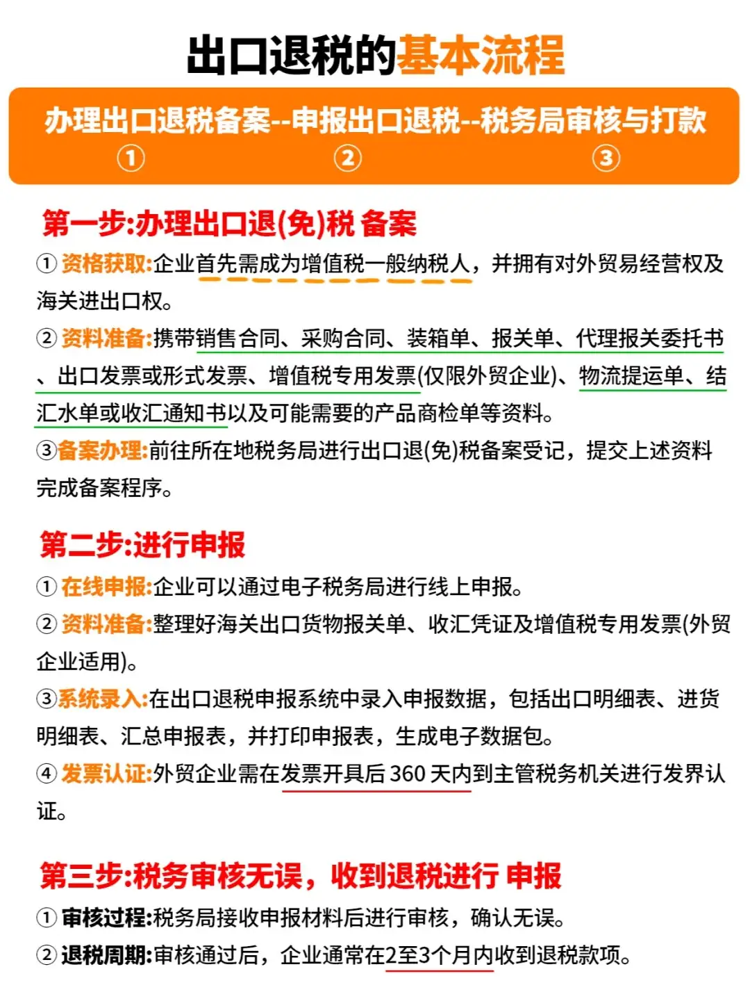
出口退税流程 howkunet 10个月前 出口退税 1805 不管是生产型出口(工厂),还是跨境外贸公司,都是可以分为:1.备案——2.申报——3.审核三个步骤,整个周期自己报的话大概是1个月左右就能退下来,完整的单证材料都列出来了。 回复 我来回复 暂无回复内容 请 登录 或者 注册 后回复。 相关问题 9810退税必备的材料清单 1个月前 0 366 10月1日起买单出口要凉?跨境卖家必看税务生存指南! 2个月前 0 524 出口退税操作步骤 8个月前 0 1435 一张图搞定外贸业务全流程 4个月前 0 857 亚马逊卖家公司进出口权办理流程 1个月前 0 354 如何办理出口退税备案?出口退税备案办理指南 1年前 0 824