最近科技圈刮起了一阵”Deepseek旋风”——从手机软件到扫地机,从公司办公室到大学实验室,连街角的自动售货机都装上了AI大脑(虽然它依然执着地推荐黄瓜味薯片)。这个爆火的AI工具确实厉害:不仅让机器更聪明,还把使用成本砍到了”白菜价”,浙大、华师大等高校甚至开放了免费接口!
相信写论文的朋友都经历过这样的痛苦:在Word文档和AI网页间反复切换,不断输入”帮我改语法””翻译成英文””这段润色一下”。网上甚至出现了专门的”提问技巧培训班”,为了用好AI不得不学习各种复杂指令。
现在有了Deepseek,我们终于能在Word里一键搞定这些操作了!想象一下:写论文时直接选中段落就能自动润色,点击按钮即刻生成英文版,语法检查就像拼写纠错一样简单。更重要的是,高校提供的免费接口让每个人都能轻松用上顶级AI服务。
特别说明:本工具仅用于规范学术表达,投稿时若期刊有要求,请声明”使用Deepseek进行语言优化”。让我们把时间省下来,专注真正重要的研究工作吧!
一、插件的效果
- 中文翻译+打磨:将口语化和不专业的文字转化为期刊审稿专家爱看的文段

- 中文润色:将口语化的文字翻译成期刊爱看的专业文字。

- 英文润色

非常明显,所有的操作都只需要在Word中进行,不用打开浏览器,也不需要再费尽心思编写提示词,插件已经内置了能够让AI修改到足够好的提示词。简单减少一下prompts实现的主要改进:
内置提示词效果大公开
1. 语法纠错小能手
- 时态、语态、主谓一致?统统搞定!
- 复杂句、被动语态?AI帮你拿捏得死死的
2. 学术风格优化师
- 删掉冗余表达,告别口语化!
- 标点符号用得恰到好处,重点信息一目了然!
3. 细节控校对专家
- 拼写、语法、标点、格式错误?一个不漏!
- 句子流畅、逻辑清晰,段落过渡自然到飞起!
4. 学术调音师
- 根据目标期刊调整语气和风格!
- 学术范儿十足,审稿人都忍不住点赞!
5. 逻辑结构大师
- 段落关系理得明明白白!
- 过渡词用得恰到好处,论证逻辑直接拉满!
6. 术语规范官
- 专业术语用得精准又一致!
- 告别随意表达,学术严谨度直接拉满!
7. 标点标准化达人
- 标点符号规范到极致!
- 学术严谨度和权威感直接起飞!
8. 期刊投稿标准质检员
- 符合高质量期刊的发表标准!
- 清晰、易读、学术范儿,审稿人看了都说好!
二、让ChatGPT来评价翻译的效果
AI干得好不好,得由另一个AI说了算~
最常用的是英文的润色。所以下面这三段分别对应
- 文段A:一段充满语法错误的英文
The ocean is a very big place with a lots of water. It have fishes, whale and other creatures. The temperature in the ocean affect the world weather, and also helps to provide food and other resource for people. But pollution is a big problems for the oceans, plastic bags and trash is thrown into the sea, causing marine life suffer.
- 文段B:文段A机器翻译(非人工智能)成中文后,通过“翻译打磨”功能得到的文段
The ocean, a vast body of water, is home to an array of marine life, including fish, whales, and other creatures. Ocean temperatures influence global weather patterns and contribute to the provision of food and resources for humans. However, pollution poses a significant threat to the oceans; plastic bags and other debris are discarded into the sea, leading to the suffering of marine life.
- 文段C:文段B经过“英文润色”功能后得到的文段
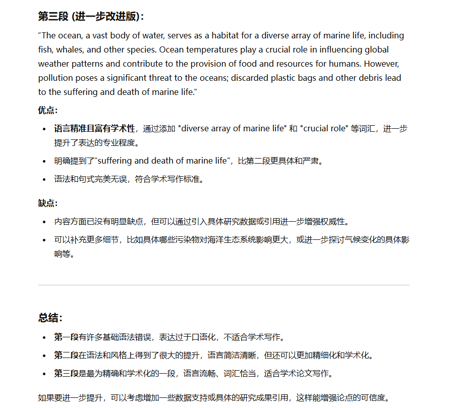
The ocean, a vast body of water, serves as a habitat for a diverse array of marine life, including fish, whales, and other species. Ocean temperatures play a crucial role in influencing global weather patterns and contribute to the provision of food and resources for humans. However, pollution poses a significant threat to the oceans; discarded plastic bags and other debris lead to the suffering and death of marine life.
再让chatGPT以学术期刊的标准来评判这三个文段的优劣。得到的结果看图。

三、使用教程:API Key填写指南
Step 1: 填写API Key
- 打开Word,点击顶部菜单栏的PaperPolish选项卡。
- 找到设置按钮,点击进入API Key填写页面。
- 选择API平台并填入api key(如果没有api key, 可以看后文的API key申请教程,现在免费的很多)

默认的Siliconflow就是硅基流动
申请硅基流动API:https://cloud.siliconflow.cn/i/jQxMOQiI
- 填写后点击测试连接按钮
- 链接成功,切换到“模型设置”选项卡,对于硅基流动平台,我建议选择这几个模型:

😚Qwen/Qwen2.5-72B-Instruct:可用赠送且效果很好
😚Qwen/Qwen2.5-7B-Instruct:完全免费且效果也还可以
😚Pro/deepseek-ai/DeepSeek-V3:满血Deepseek但收费(其实也很便宜)
支持API平台一览
目前支持:
- 硅基流动
- Deppseek官网
即将支持:
- 浙江大学API
- 华东师范大学API
- 中山大学API(虽然目前还没听说,但相信会有的吧……)
- 更多高校接口(敬请期待!)
小贴士
- 如果你还没有API Key,可以去硅基流动或Deepseek官网注册获取哦~
- 高校API上线后,学生党可以免费使用,省钱又省心!
Step 2: 开始使用!
- 在Word页面进入PaperPolish标签后,选中文段,点击对应的功能
- 或者选中文段后,直接右键鼠标,选择对应的功能!

四、硅基流动API申请流程:手把手教你搞定!
Step 1: 注册账号
打开硅基流动官网,点击这个链接进赠送14元,用完了也可以切换免费模型。
输入手机号、验证码完成注册

Step 2: 申请API Key
- 登录账号,进入个人中心。
- 点击左侧API密钥
- 点击右上角的新建API密钥,任意填写一个名称,确认后复制这个API密钥
- 打开word,切换到paperpolish标签,打开设置,填写api密钥

五、Paperpolish插件下载地址
- 站内下载
- 蓝奏云:https://dlwangsan.lanzouq.com/ibCEb2oh517c
转载作品,原作者:一个王二不小,文章来源:https://blog.csdn.net/m0_38082373/article/details/145824413
微信赞赏
支付宝赞赏












